Аннотация
Применение методов динамического моделирования характеристик энергооборудования с использованием цифровых двойников ТЭЦ является новым в современной энергетике и позволяет уйти от ошибок использования статичной нормативно-технической документации. Актуальные характеристики, построенные с использованием цифровых двойников, учитывают динамику изменения и фактическое состояние характеристик оборудования ТЭЦ. Санкт-Петербургский политехнический университет Петра Великого и ООО «НЕМО» в своих информационных системах реализовали алгоритмы динамической актуализации энергетических характеристик. Внедрение метода динамического цифрового моделирования позволил повысить точность расчета прогнозируемых величин технологических минимумов и максимумов ТЭЦ на оптовом рынке электроэнергии и мощности (ОРЭМ), производить оптимизацию режимов работы станций. Расчет показал высокую точность использования актуальных характеристик для определения величины технологического минимума: расхождение с фактическим значением составило 0,7%, при этом отклонение фактического значения от нормативного составило 17,4%.
Актуальность
О цифровом моделировании и внедрении технологий цифровых двойников генерирующих объектов в энергетическом секторе сейчас говорят повсеместно [1,2,3]. Разговоры затрагивают и разработчиков, заявляющих о создании и применении цифровых моделей и двойников, и генерирующие компании, которые отчитываются о внедрении цифровизации в повседневную оперативную деятельность. Однако на практике под большим количеством заявленных моделей и двойников скрываются оцифрованные нормативные энергетические характеристики (НЭХ) и модели, работающие на их основе, что нивелирует преимущества применения цифровых моделей для определения фактических режимов работы станций и нарушает парадигму внедрения цифровых моделей. Применение цифровых моделей энергоблоков и ТЭЦ в целом в энергетике является развитием парадигмы компьютерного моделирования и цифрового инжиниринга сложных технических изделий [4], которая позволит достигнуть технологического суверенитета РФ и концепции Индустрии 4.0. В настоящее время применение цифровых двойников ТЭЦ не отменяет использование энергетических характеристик (ЭХ) оборудования ТЭЦ. Действительно использование ЭХ необходимо для множества процессов производственно-сбытовой деятельности ТЭЦ, но данные характеристики необходимо поддерживать в актуальном состоянии для того, чтобы они описывали фактическое состояние и ограничения режимов работы оборудования.
Расчет характеристик работы оборудования можно производить с использованием нормативно-технических характеристик (НТХ), взятых из нормативно-технической документации (НТД), или с использованием методов цифрового моделирования режимов работы ТЭЦ [5], учитывающих физические принципы работы и особенности принципиальной тепловой схемы ТЭС.
Современные паротурбинные и газотурбинные энергоблоки, а также комплектующее оборудование и отдельные системы ТЭС, характеризуются целым рядом технических ограничений, зависящих от состояния оборудования, а также от схемы и режима работы станции. К таким ограничениям относятся: ограничения электрических мощностей паротурбинных установок (ПТУ) и газотурбинных установок (ГТУ), максимальные тепловые нагрузки отопительных отборов, ограничения паропроизводительности котельных агрегатов, ограничения по параметрам конденсатора паровых турбин, в том числе по параметрам основного и встроенного пучков, ограничения по параметрам ПТ (ограничения по расходам пара, максимальные давления в камерах регулирующих ступеней турбин, минимальные расходы основного конденсата турбин, и т.д.), ограничения в работе теплофикационной установки (ТФУ), ограничения в работе градирен и деаэрационных установок подпиточной воды теплосети и т.д. Таким образом, в реальной практике эксплуатации ТЭЦ характеризуется не только нормативным состоянием, но и множеством состояний, не охватываемых НТХ [5]. Полезное использование НТХ для определения параметров режимов ограничено рядом причин: учет в НТД неполного комплекса технических ограничений работы оборудования; отсутствие расчетов для некоторых схем с выключением оборудования, не описанных в НТД; а также изменение текущих характеристик оборудования относительно тех, которые заложены в НТД (статичность НТД). Ко всему сказанному можно добавить то, что сейчас полноценные тепловые испытания на различных режимах работы проводятся с частотой раз в 5 лет, что недостаточно в современных условиях. Даже в случае идеального построения НТД с полным проведением испытаний по характерным режимам станции (согласно МУ 34-70-093-84 [6]) часть характеристик оборудования на ТЭС довольно динамично изменяются во времени, при этом актуализация НТД согласно регламенту, производится раз в пять лет [7]. Фактическое состояние станции достаточно сильно отличается от нормативного, что, в свою очередь, приводит к существенным ошибками при расчете основных технико-экономических показателей (ТЭП), необходимых для сбытовой, производственной и ремонтной деятельности при использовании нормативных характеристик.
Все вышеуказанное не позволяет эффективно использовать данные НТХ для точного определения технико-экономических показателей работы ТЭЦ в рамках производственно-сбытовой деятельности. Подход к оптимизации, прогнозированию режимов работы оборудования, основанный на использовании НТД, практически никогда не позволяет учитывать фактическое состояние оборудования. Для учета фактического режима работы и технического состоянии оборудования при использовании НТХ необходимо актуализировать ЭХ с определенной периодичностью и учесть все правки на отличия фактических условий от условий построения НТД. Своевременную актуализацию ЭХ с учетом деградации и режимов работы оборудования можно производить с помощью информационных систем, работающих с применением цифровых двойников ТЭЦ.
Для эффективной работы в рамках сбытовой деятельности генерирующей компании на ОРЭМ требуется регулярное использование ЭХ для прогнозирования, анализа эффективности текущих режимов работы, их оптимизации и расчета оптимальных параметров работы оборудования ТЭЦ на различных секторах ОРЭМ. В результате многолетней разработки Политехническим университетом Петра Великого (ФГАОУ ВО СПбПУ) и ООО «НЕМО» был предложен инновационный подход для автоматического определения фактических ЭХ оборудования ТЭЦ.
Цель данной разработки - повышение точности определения параметров режимов работы станций путем применения алгоритмов динамического цифрового моделирования ЭХ с использованием технологий цифровых двойников ТЭЦ.
Для достижения поставленной цели выполнялись следующие задачи:
1) Создавались цифровые двойники ТЭЦ.
2) Разрабатывались алгоритмы трех вариантов построения ЭХ с использованием цифровых моделей ТЭЦ в т.ч.:
2.1) только по данным мониторинга состояния оборудования и режимов работы;
2.2) с помощью корректировки характеристик с использованием цифровой модели без изменения регулировочного диапазона (технологического минимумов и максимумов);
2.3) полного построения ЭХ с использованием актуальной цифровой модели ТЭЦ.
Рассмотрим подробно вышеуказанные задачи, а также произведем анализ эффективности использования новых характеристик путем сравнения результатов применения моделируемых актуальных характеристик с НТХ для расчетов параметров фактических режимов работы станций.
В данной статье описывается уникальный метод динамического цифрового моделирования ЭХ ТЭЦ с использованием цифровых двойников ТЭЦ, разработанный совместно ФГАОУ ВО СПбПУ и ООО «НЕМО» и применяющийся в информационных системах Kiberry.Энергобаланс [8], (входит в Единый реестр российского программного обеспечения - запись в реестре от 21.02.2022 №12909 [9]) и МиДЭО [10], (далее данные системы по тексту – ИС).
О цифровых двойниках ТЭЦ
В ИС реализуется технология использования цифровых двойников ТЭЦ. В соответствии с ГОСТ Р 57700.37–2021 [4] цифровой двойник ТЭЦ должен представлять из себя систему, состоящую из цифровой модели ТЭЦ и двусторонних информационных связей с ТЭЦ и (или) между ее составными частями. В ИС приходят сигналы на основе параметров из АСУ ТП ТЭЦ, в ИС с применением веб-технологий осуществляется визуализация результатов расчетов, выполненных с помощью цифровых моделей, и информирование пользователей о режимах работы с выдачей рекомендаций об оптимизации этих режимов.
В качестве цифровой модели, использующейся в ИС в данных представлена модель, состоящая из валидированной компьютерной математической модели, разработанной в специальном САПР «United Cycle» (Россия)[11], а также из оцифрованных документов, описывающих структуру, функциональность и поведение ТЭЦ на различных стадиях жизненного цикла. К таким документам относятся: инструкции по эксплуатации, руководящие документы, методические указания и диагностические правила, применяемые на ТЭЦ. Необходимо отметить, что характеристики оборудования цифровой модели, использующейся в системе, соответствуют фактическому состоянию станции за счет автоматически настраиваемой актуализации модели с использованием данных непрерывного мониторинга состояния оборудования и режимов работы ТЭЦ. Расчетом мониторинга в ИС называют серию расчетов с постоянной периодичностью (например, один раз в пять минут), входными параметрами для расчетов являются данные АСУ ТП ТЭЦ, получаемые различными способами, зависящими от состава АСУ ТП на конкретной ТЭЦ (с помощью промышленных протоколов обмена данными, путем прямых обращений к БД АСУ ТП, с помощью получения информации от различных систем сбора, обработки, хранения и передачи технологической информации ТЭЦ и др.). Исходные данные для расчета мониторинга усредняются перед каждым расчетом, проходят первичную проверку на корректность с помощью специальных сценариев предрасчета, корректируются, дорассчитываются неизвестные параметры, а затем поступают для выполнения основного расчета в цифровую модель ТЭЦ. После произведенного основного расчета выполняются дополнительные расчеты основных ТЭП станции и результаты сохраняются в базу данных ИС для их последующей визуализации в виде таблиц, графиков, мнемосхем и т.п. С использованием накопленного массива информации по данным расчетов мониторинга можно отслеживать изменение характеристик различного оборудования, а затем использовать эти данные и производить актуализацию расчетной модели в автоматическом режиме.
Необходимо отметить, что до включения в ИС компьютерная математическая модель проходит этап валидации путем сопоставления результатов расчетов по модели с реальными характерными режимами работы станции. Исходный код и алгоритмы, использующиеся в системе, проходят отдельную верификацию.
Создание компьютерной математической модели и расчет режимов работы ТЭС представляет собой трехэтапную задачу: создание тепловой схемы в специализированном конструкторе, задание основных характеристик оборудования (параметризация этой тепловой схемы) и воспроизведение (расчет) режимов работы. Другими словами, этапы процесса создания математической модели можно представить следующим образом:
- создание математической модели объекта через построение графа объекта;
-
создание модели объекта путем параметризации математической модели объекта;
-
определение режима работы объекта за счет ввод параметров режима и проведение расчетов моделирующей программой [12].
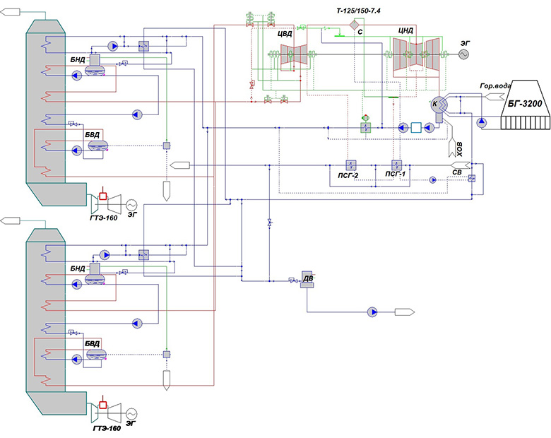
Если представить модель в виде множества уравнений, то определение структуры этих уравнений происходит на этапе создания схемы в конструкторе (пример расчетной тепловой схемы, созданный в конструкторе САПР «United Cycle», парогазового дубль-блока ПГУ-450Т приведен на рисунке 1), определение численных коэффициентов, входящих в уравнения модели производится на этапе параметризации, определение переменных в уравнениях происходит на этапе задания режима.
Необходимо отметить, что сам САПР «United Cycle» позволяет проводить только единичный расчет с определением параметров одного режима, в ИС в рамках одной задачи по построению ЭХ для одной единицы генерирующего оборудования [12] проводятся серия расчетов, состоящая обычно из нескольких тысяч подобных расчетов (например, для турбины Т-250/300-240 в автоматическом режиме проводится более 10000 единичных расчетов). Также в системе реализованы дополнительные части расчетов, написанные в специальном сценарии с открытым кодом для возможности быстрого внесения изменений (предварительные, связанные с анализом исходной информации для расчета, расчет после каждой итерации с анализом полученной информации и так называемый «пост-расчет»).

Рисунок 1 - Изображение расчетной тепловой схемы энергоблока ПГУ-450Т:
ГТЭ- газотурбинная установка, ЭГ - электрогенератор , БВД – барабан высокого давления, БНД - барабан низкого давления, ЦВД – цилиндр высокого давления, С – сепаратор, ЦНД – цилиндр низкого давления , К -конденсатор, ХОВ – химически очищенная вода, ПСГ – подогреватель сетевой воды горизонтальный, СВ – сетевая вода, ДВ – деаэратор вакуумный
Методика актуализации энергетических характеристик
Согласно РД 34.09.155-93 с изм. 99 Методические указания по составлению и содержанию энергетических характеристик оборудования тепловых электростанций [13] основным показателем работы турбины является удельный расход тепла брутто на производство электроэнергии (УРТБэ/э), рассчитываемый на основании физического метода, ккал/(кВт·ч):
(1)
где

– расход теплоты на турбоагрегат Гкал/ч,

- суммарный часовой расход тепла из регулируемых и нерегулируемых (сверх нужд регенерации) отборов и противодавления турбоагрегата, Гкал/ч.

– расходы теплоты на отбор промышленному потребителю Гкал/ч,

– суммарный расход теплоты на теплофикационные отборы Гкал/ч.

- значение мощности турбоагрегата МВт.
В соответствии с РД 153-34.0-09.154-99 положительная разница между фактическим и номинальным значениями удельного расхода топлива рассматривается не как ошибка, а как резерв тепловой экономичности оборудования [14].
Задача модернизации процесса разработки НТД рассматривается на государственном уровне. В настоящее время Министерство Энергетики рассматривает переход на нормирование по эталонным показателям – Эталонные Нормативы Удельных Расходов (ЭНУР) для конкретной установки с учетом условий ее работы и наилучших доступных технологий [15]. Это изменит стремление к предельно допустимому уровню экономичности на стремление к предельно достижимому, что будет побуждать ТЭЦ к повышению эффективности.
К задаче актуализации ЭХ для операционной деятельности подходили на протяжении нескольких лет, в результате получились три варианта проведения динамической актуализации энергетических характеристик.
Варианты динамической актуализации энергетических характеристик
Для начала разграничим определение «корректировка» и «построение» ЭХ ввиду того, что изначально в ИС производился именно процесс корректировки характеристик, а в настоящий момент вводятся в эксплуатацию алгоритмы полного построения ЭХ. Термин «корректировка» подразумевает использование существующих граничных значений построения ЭХ, т.е. существующих технологических минимумов / максимумов по тепловой и электрической энергии и расчет значений необходимых параметров внутри этих границ. В случае, если некоторые граничные точки не рассчитывается (например, ПТУ не может использовать такое значение технологического минимума при фактическом состоянии оборудования), то характеристики «проецируются» до необходимых границ путем аппроксимации существующих НТХ. При корректировке ЭХ УРУТБэ/э обязательным условием является использование существующих оцифрованных НТХ. На основании этих данных определяются регулировочный диапазон мощности (технологический минимум и максимум), а также значения диапазона теплоотпуска от ПТУ. Процесс полного построения ЭХ включает в себя определение фактического регулировочного диапазона мощности ПТУ и диапазон изменений тепловой нагрузки.
Вариант 1. Корректировка энергетических характеристик (КЭХ) по расчетам мониторинга с применением специальных правок
Изначально, на основе расчетов мониторинга определялись фактические УРТБэ/э, а затем с применением системы поправок на основе НТД рассчитывалось нормативное значение УРТБэ/э. Одним из основных недостатков данного метода оказалась малая зона корректировки (покрытие режимов работы), ввиду практической идентичности работы оборудования на ночных и дневных режимах работы за большой период времени. Ряд проблем принесла необходимость применения поправок для приведения фактического значения УРТБэ/э к нормативным условиям построения. К основным проблемам, касающимся поправок, можно отнести неполное их наличие в НТД и ошибочные значения некоторых правок. Далеко не всегда существующие поправки корректны (например, анализ поправки для удельного расхода теплоты брутто на выработку электроэнергии, связанную с питанием деаэратора из стороннего источника (общего коллектора) для турбины Т-110/120-130, и ее сравнение с расчетным значением для такой схемы, показал отличие в два раза), не присутствуют в НТД поправки, учитывающие изменение диапазона регулирования мощности и, тем более, тепловой нагрузки (например, часто станция может нести больший теплоотпуск при изменении режима работы, чем это заложено в НТД, а правок для этого не предусмотрено), не всегда поправки учитывают отличие тепловой схемы от условий построения НТД (например, место ввода возвращаемого конденсата промышленного или теплофикационного отбора в схему турбоагрегата) и т.д.
Как пример корректировки характеристик вышеуказанном способом можно привести характеристики для турбоагрегата Т-100/120-130 представленные на рисунке 2, на котором черными линиями изображены данные нормативов, а зелеными – скорректированные в ИС характеристики (далее на всех рисунках с характеристиками будет представлена аналогичная градация по цвету линий). Отметим важный момент, что на зеленой линии присутствуют темно-зеленые и светло-зеленые точки. Темно-зеленые точки соответствуют режимам, на которых ПТУ действительно работала на выбранном временном диапазоне, светло-зеленые точки были получены путем аппроксимации данных для темно-зеленых точек в границах существующих НТХ. Как видно, корректировка была проведена только для диапазона тепловых нагрузок со 100 до 120 Гкал/ч, причем кривая 120 Гкал/ч получена путем аппроксимации данных на основании одной точки.

Рисунок 2. Удельный расход тепла брутто на выработку электроэнергии для турбины Т-100/120-130 при работе в двухступенчатом режиме с давлением в нижнем теплофикационном отборе 1,2 кг/см2 для различных тепловых нагрузках от 0 до 160 Гкал/ч (третье измерение на графике) (черные – данные НТХ, зеленые – результаты корректировки на основе данных мониторинга)
Вариант 2. КЭХ с использованием расчетов актуальной цифровой модели ТЭЦ
Отличием от предыдущего варианта является то, что при корректировке используется актуальная (динамически перепараметризованая) цифровая модель энергооборудования. Актуализация цифровой модели происходит на основе данных расчета мониторинга, далее в ИС происходит серия расчетов для определения всех точек ЭХ с использованием актуальной модели.
Пример подобной скорректированной характеристики приведен на рисунке 3. Для данного типа корректировки характеристик темно-зеленый точки соответствуют режимам, успешно рассчитанным в соответствии с заданными граничными условиями и законами термодинамики и гидравлики, светло-зеленые точки, как и в предыдущем варианте, являются результатом аппроксимации НТХ. Для данного случая конечные точки кривых 140, 160, 180 Гкал/ч отмечены светло-зеленым цветом, так как находятся в области естественного повышения давления и, следовательно, не могут быть рассчитаны при заданном давлении в верхнем теплофикационном отборе равном 0.9 кгс/см
2, поэтому для построения этих точек использовался метод аппроксимации.
Данный вариант расчёта показал большую применимость по сравнению с вариантом №1, однако и в нем есть определенные недостатки, в частности нерешённой осталась проблема корректировки регулировочного диапазона турбины и диапазона изменения тепловой нагрузки.
Более того, на практике оказалось, что условия, которые используются при построении НТХ не всегда соответствуют реальным режимам работы станции, что приводит к тому, что при использовании откорректированных характеристик существует необходимость использования одних и те же поправок для приведения режима к фактическому. Например, работа ПТУ в режиме с отключенной группой подогревателей высокого давления (ПВД), однако по условиям построения НТХ вся система регенеративного подогрева питательной воды ПТУ находится в работе, следовательно, используя скорректированные характеристики, пользователь должен в таких случаях применять поправку на отключение группы ПВД. Эта особенность замедляет процесс работы с характеристиками, приводит к ошибкам ввиду неточности поправок и, самое главное, поправки зачастую не отражают того, как изменится регулировочный диапазон ТГ. Совокупность этих факторов привела к последующему развитию подсистемы корректировки характеристик в подсистему полного построения характеристик.

Рисунок 3. Удельный расход тепла брутто на выработку электроэнергии для турбины Т-125/150 энергоблока ПГУ-450Т при работе в двухступенчатом режиме с давлением в нижнем теплофикационном отборе 0,9 кг/см2 для различных тепловых нагрузках от 140 до 260 Гкал/ч (третье измерение на графике) (черные – данные НТХ, зеленые – результат корректировки на основе цифровой модели, актуализированной по результатам мониторинга)
Вариант 3. Полное динамическое цифровое моделирование характеристик
Наиболее точный и полный вариант получения достоверных сведений о характеристиках работы оборудования является полное динамическое цифровое моделирование характеристик (в настоящий момент вводится в эксплуатацию) с применением актуализированной цифровой модели.
Данный подход подразумевает построение характеристик с нуля, что позволяет минимизировать ошибки, связанные с неточностями, которые вносило использование данных НТД для корректировки на предыдущих этапах развития подсистемы.
Основные преимущества настоящего варианта построения ЭХ:
- определение технологического минимума и максимума при построении ЭХ;
-
определение фактического максимального теплоотпуска от ПТУ;
-
исправление ошибок НТД;
-
учет фактического состояния оборудования, технических и технологических ограничений.
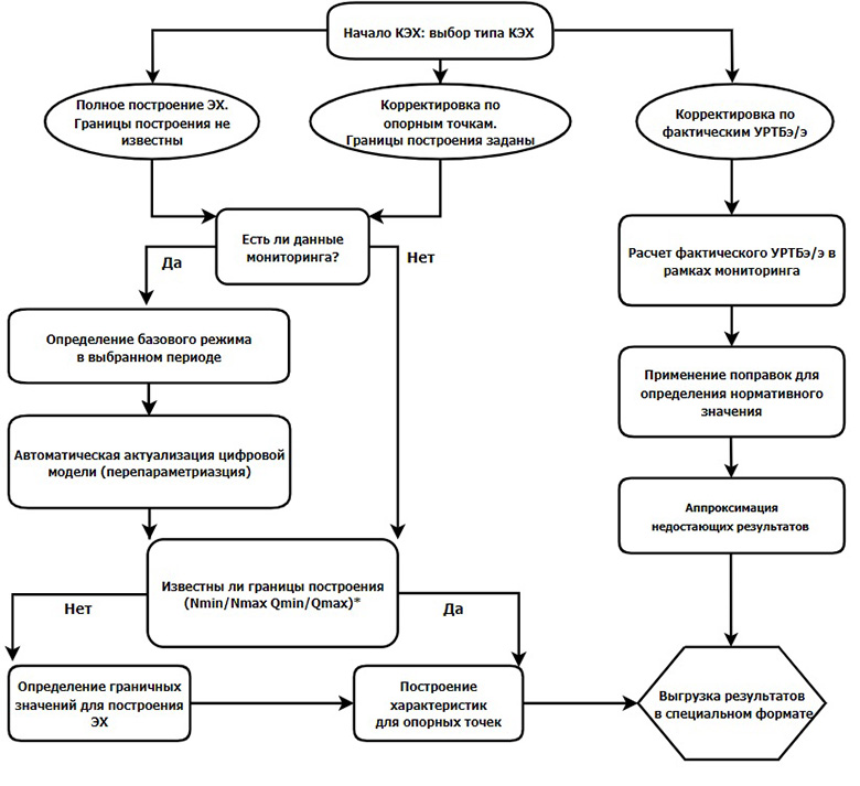
В настоящий момент алгоритмы всех вариантов актуализации ЭХ укрупненно можно представить в виде диаграммы на рисунке 4.
Согласно представленному на рисунке 4, алгоритм полного построения энергетической характеристики удельного расхода тепла на выработку э/э условно можно разделить на несколько этапов:
- Подготовительный этап: сбор информации о ПТУ, задание условий построения и ограничения работы оборудования, введение настроечных характеристик.
-
Выбор стабильного режима для актуализации цифровой модели.
-
Динамическая актуализация цифровой модели.
-
Поиск граничных значений характеристики, определение предельного теплоотпуска, максимальной и минимальной электрической мощности для промежуточных тепловых нагрузок, вычисление УРУТБэ/э для найденных (опорных) точек.
-
Определение УРУТБэ/э для промежуточных значений мощностей для полученных кривых тепловой нагрузки.
-
Упорядочивание полученных в результате расчётов данных, формирование отчетных форм в графическом и табличном виде.
На подготовительном этапе построения характеристик УРУТБэ/э происходит задание исходных условий построения, которыми в большинстве случаев служат данные, приведенные в нормативной документации, и ограничения, которые в общем случае, выглядят следующим образом:
- Максимальный расход пара в голову турбины;
-
Минимальный вентиляционный пропуск в конденсатор;
-
Технологический минимум энергетического котла, работающего на рассматриваемую ТГ;
-
Максимально допустимая температура пароводяной смеси на входе в конденсатор;
-
Максимальная тепловая нагрузка теплофикационного и промышленного отбора;
-
Максимальная электрическая нагрузка;
-
Минимальная электрическая нагрузка.

Рисунок 4. Алгоритм динамического цифрового моделирования энергетических характеристик: Nmin и Nmax – технологический минимум и максимум ПТУ соответственно, Qmin и Qmax – минимальный и максимальный теплоотпуск соответственный
Данные ограничения содержатся в нормативной и заводской документации, а также согласовываются с персоналом, обслуживающим оборудование.
Также от пользователя требуется введение ряда дополнительных параметров расчета:
- Временной диапазон, на котором будет проведен поиск стабильных режимов, необходимых для актуализации модели;
-
Выбор шага построения характеристик по тепловой нагрузке теплофикационного и промышленного отборов.
Дальнейшим этапом построения характеристик происходит автоматическая актуализация цифровой модели. Она заключается в том, что на выбранном пользователем временном промежутке по данным мониторинга режимов работы и состояния оборудования происходит поиск наиболее длительного по времени стабильного режима по электрической и тепловой нагрузке приближенного к номинальному. Критерию стабильности отвечают режимы, в которых мощность и тепловая нагрузка в пределах установленных значений сохраняются на протяжении получаса и более. Рассматриваются режимы, допустимые с точки зрения надежности работы оборудования, прошедшие проверку теплового баланса.
Первоначальной задачей, решаемой при построении характеристики, является определение максимально возможной тепловой нагрузки при заданном давлении в теплофикационном отборе (или тепловой нагрузке промышленного отбора, если речь идет о турбоагрегате типа ПТ). В общем случае он определяется путем итерационного снижения тепловой нагрузки, начиная от максимально допустимой тепловой нагрузки (Qmax) теплофикационного отбора заданного на этапе введения ограничений работы ПТУ (эти данные предоставляются станцией). Упрощенный вид алгоритма поиска точки с максимальной тепловой нагрузкой приведен на рисунке 5.
Далее, зная максимальную теплофикационную нагрузку при данном давлении в теплофикационном отборе (тепловой нагрузке промышленного отбора), происходит определение промежуточных тепловых нагрузок путем разбиения полученного диапазона с заданным пользователем шагом (dQ).
Следующим шагом является поиск предельных электрических мощностей и УРУТБэ/э, соответствующих крайним точкам рассматриваемых тепловых нагрузок. Для получения предельной электрической нагрузки при заданной тепловой нагрузке проводится итерационное снижение расхода свежего пара, начиная с максимального расхода пара (Gmax) в голову турбины с заданным пользователем шагом (dG). При этом, в общем случае, максимальная электрическая мощность, соответствующая кривым с большими тепловыми нагрузками, будет ограничена максимальным пропуском пара на турбину, в то время как максимальная электрическая мощность, соответствующая малым тепловыми нагрузкам, будет ограниченна областью естественного повышения давления в отборе.

Рисунок 5. Алгоритм нахождения точки максимальной тепловой нагрузки турбоагрегата: Q– тепловая нагрузка теплофикационных отборов, Qmax и Qmin– максимальная и минимальная тепловая нагрузка теплофикационных отборов, G0 - расход пара в голову турбины соответственно, Gmax и Gmin –максимальный и минимальный расход пара голову турбины соответственно, dQ dG – шаг расчета тепловой и нагрузки и расхода пара соответственно
Электрические нагрузки при заданном теплоотпуске и УРУТБэ/э, соответствующие левой границе регулировочного диапазона, определяются путем итерационного увеличения расхода пара в конденсатор, начиная с минимального вентиляционного пропуска пара.
Внешний вид характеристики при обозначенных ограничениях регулировочного диапазона приведен на рисунке 6.
Далее, имея информацию о крайних электрических нагрузках (технологический минимум или максимум), ограничивающих работу ПТУ при заданной тепловой нагрузке, соответствующий диапазон разделяется на некоторое число равных отрезков, для которых определяется значения УРУТБэ/э.
На заключительном этапе полученный массив данных обрабатывается и упорядочивается, с целью формирования расчётной информации в графическом и табличном виде. Пример сравнения построенных характеристик с данными НТХ представлен на рисунке 7 для турбоагрегата типа ПТ-60-90/13. Видно, что для данной машины были определены новые технологические минимумы и максимумы по электрической нагрузке, а также было произведено продление кривых по теплоотпуску с 80 до 120 Гкал/ч.
На представленном примере хорошо видно, как изменяется регулировочный диапазон турбины, вызванный деградацией оборудования, также появляются и новые тепловые нагрузки, которые НТХ ранее не охватывали.

Рисунок 6. Внешний вид графика удельного расхода тепла брутто на выработку электроэнергии с обозначениями технических и технологических ограничений

Рисунок 7. Удельный расход тепла брутто для ПТ-60-90/13 при нагрузке теплофикационного отбора 60 Гкал/ч для различных нагрузок промышленного отбора от 0 до 120 Гкал/ч ( третье измерение на графике) (черные – данные НТХ, зеленые – моделируемые характеристики (актуализированные)
Эффективность использования актуализированных энергетических характеристик
Для того, чтобы оценить потенциальный эффект от применения новых актуализированных характеристик в сравнении с НТХ, рассмотрим 2 варианта их использования: для определения технологического минимума ПТУ и расхода топлива для энергоблока на примере фактических режимов работы станций.
Рассмотрим первый пример использования новой актуальной характеристики для определения технологического минимума паровой турбины типа Т-123/130-130 ПР2, скриншот с мнемосхемы с параметрами режима работы, приведен на рисунке 8. При этом основные показатели составляли: мощность на клеммах генератора 68,1 МВт, давление в регулируемом отборе 1,0 кгс/см
2, суммарная тепловая нагрузка тепловая нагрузка подогревателей сетевой воды (ПСГ) и бойлеров горячего водоснабжения (БГВС) составляла 130 Гкал/ч. В соответствии с НТХ 2021г. [16] при заданной тепловой нагрузке и давлении в теплофикационном отборе технологический минимум данной ПТУ составляет 79,5 МВт. По актуализированным в ИС ЭХ регулировочный диапазон при данной тепловой нагрузке составляет от 68,75 МВт до 123 МВт. Совмещенные графики удельного расхода тепла на выработку электроэнергии представлены на рисунке 9 (представлена только часть характеристик, соответствующая выбранному режиму).

Рисунок 8 - Результаты расчета мониторинга режима работы Т-123/130-130 (черные – данные АСУ ТП, зеленые – результаты моделирования режима в ИС): ЦВД, ЦСД, ЦНД – цилиндры высокого, среднего и низкого давления соответственно; Г – генератор; ВП – встроенный пучок; ПВД, ПНД – подогреватель высокого и низкого давления, соответственно; Д – деаэратор; ПЭН – питательный электронасос; ЭУ и ЭО – эжектор уплотнений; ЭО – эжектор основной; БГВС – бойлер горячего водоснабжения; ПСГ – подогреватель сетевой горизонтальный.
Используя поправки к мощности, приведем полученные показатели мощности в левой части регулировочного диапазона к фактическим значениям: поправка к мощности на отклонение давления в конденсаторе при отклонении давления в размере 0,06кгс/см
2 составит 0,45МВт. Поскольку это единственная поправка, приведенная в НТД, мощность турбины, приведенная к нормативным условиям построения на рассматриваемом режиме, составит 68,55 МВт. Представленная в НТД минимальная мощность для заданного режима превышает фактическое значение почти на 12 МВт (отклонение на 17,4%), в то время как определенный регулировочный диапазон с использованием актуализированных характеристик практически совпадает с фактическим значением (отклонение 0,7%).

Рисунок 9. Определение технологического минимума Т-123/130-130 ПР2 для одноступенчатого режима работы с давлением в теплофикационном отборе равном 1,0 кгс/см2: черные – данные НТХ, зеленые -моделируемые характеристики (актуализированные)
Рассмотрим второй пример применения актуализированных характеристик для определения расходов топлива на парогазовом энергоблоке ПГУ-180Т.
Рассмотрим режим работы энергоблока (основные параметры режима приведены в таблице 1). Суммарная тепловая нагрузка ПСГ и охладителя конденсатора бойлеров (ОКБ) составляла 90 Гкал/ч, давление в регулируемом теплофикационном отборе составляло 1.0 кгс/см
2. Электрическая нагрузка генератора паровой турбины - 42.9 МВт.
Теперь сравним фактические параметры, указанные в таблице 1, с параметрами, рассчитанными по НТХ [17] и определенными с помощью моделируемых в ИС характеристик.
Таблица 1 – Параметры режима работы энергоблока ПГУ-180Т

Для начала приведем мощность к номинальным условиям, используя поправки на отклонение параметров режима от условий построения НТХ в соответствии с нормативной документацией [17]. Поправки к мощности указаны в последнем столбце таблицы. Итоговая суммарная поправка к мощности составит -0.04 МВт, таким образом поправки нивелировали влияние друг друга на результирующее значение мощности.
В соответствии с НТХ [НТД-14] УРТБэ/э

на данном режиме составит около 1385 ккал/кВт*ч (с учетом экстраполяции приведенных кривых, т.к. искомый режим находится за пределами области построения характеристики), по данным цифрового моделирования с использованием ПО на основе ИС Энергобаланс УРТБэ/э равен 1660 ккал/кВт*ч. График с совмещенными характеристиками приведен на рисунке 10.
Рассчитаем расход топлива

, которое потребуется для достижения заданных параметров отпуска тепла и электричества. Для этого сначала вычислим тепло подведенное к паровой турбине

, а затем тепло, отводимое от газотурбинных установок в утилизационный контур

(обозначения параметров в формулах 2-4 см. в таблице 1):
(2)
(3)
(4)

Рисунок 10. Определение УРТБэ/э для Т-50/64-7,4-1,2 для режима работы энергоблока ПГУ-180Т для тепловой нагрузки 90 Гкал/ч для двухступенчатого режима с давлением в теплофикационном отборе равном 1,0 кгс/см2 : черные – данные НТХ, зеленые - моделируемые характеристики(актуализированные)
Таким образом, используя формулы 2-3, вышеуказанные значения УРТБэ/э и параметры режима работы, приведенные в таблице 1, получим следующее: расход газа на ПГУ энергоблоке, определенный по данным НТХ, будет равен 35,55 тыс. нм
3/ч (отклонение от фактического значения 7,9%), а с использованием актуализированных характеристик составит 38,2 тыс. нм
3/ч. (отклонение от факта 1%).
Синергия эффектов при использовании актуализированных характеристик в системах технико-экономического моделирования
Сегодня технико-экономическое моделирование не ограничивается только расчетами эффективности — оно становится инструментом, который интегрирует разнообразные данные о текущем состоянии оборудования и производственных процессов. Это позволяет формировать оперативные и экономически выгодные стратегии эксплуатации, что особенно ценно в условиях рыночной конкуренции и возрастающих требований к энергоэффективности.
Актуализированные характеристики могут использоваться в технико-экономических моделях ТЭЦ, которые позволяют формировать оптимальный план работы на ОРЭМ (оптовый рынок электроэнергии и мощности). Модуль построения технико-экономических цифровых моделей EMAS.OPT, разработанный АО «НБИ» [1], использует эти данные для выполнения оптимизационных расчетов в моделях. EMAS.OPT рассчитывает оптимальные режимы работы ТЭЦ, требующие высокой точности приведения к фактическим характеристикам. Это гарантирует, что станция способна поддерживать режимы, соответствующие поданным заявкам в системах оператора и на автоматизированной торговой системе (СО и АТС).
Экономические выгоды от внедрения технико-экономических цифровых моделей на актуализированных данных становятся особенно ощутимы, когда точное моделирование позволяет снизить издержки на топливо и увеличить маржинальную прибыль. Рекомендуя оптимальные составы оборудования, учитывающие тепловую нагрузку и требования заявок на различные рынки (РСВ и БР), технико-экономическая цифровая модель позволяет экономить от 2% до 6% затрат на топливо. Однако для достижения такого результата требуется, чтобы отклонение модели от фактических характеристик не превышало 3%, учитывая погрешности измерительных приборов и других факторов.
Обновление характеристик оборудования при взаимодействии обеих моделей происходит с определённой периодичностью, установленной исходя из динамики изменения технических параметров. Например, для наиболее критичных характеристик, таких как КПД оборудования, фактические мощности и расходные характеристики, пересмотр данных может осуществляться ежеквартально или раз в полугодие. Такая периодичность позволяет учитывать износ, погодные условия, сезонные нагрузки и прочие факторы, которые могут влиять на эксплуатационные показатели.
Также особое значение имеют внеплановые проверки и актуализация данных. Они проводятся в случае резких изменений рабочих параметров, таких как резкие скачки в потреблении топлива, отклонения в выработке или изменении нагрузки на оборудование. Такие внеплановые обновления помогают оперативно учитывать изменения состояния оборудования, вызванные, например, нештатными ситуациями, авариями или ремонтом.
Таким образом, синергия точных данных и передовых алгоритмов способствует повышению экономической и операционной эффективности, делая станцию более устойчивой и конкурентоспособной на рынке электроэнергии.
Дискуссия и перспективы развития подсистемы расчёта энергетических характеристик
В настоящий момент все рассматриваемые варианты в статье актуализации энергетических характеристик успешно апробированы на десяти ТЭЦ ПАО «ТГК-1», первые два варианта актуализации успешно внедрены и используются ПАО «ТГК-1» в составе информационной системы Kiberry.Энергобаланс на протяжении нескольких лет, вариант полного динамического цифрового моделирования характеристик планируется ввести в ближайшее время.
Применение методов динамического моделирования характеристик энергооборудования с использованием цифровых двойников ТЭЦ, построенных на основе прямых физических принципов (основные закономерности процессов теплообмена и массообмена, а также законы технической термодинамики и гидравлики), учитывающих текущее техническое состояние оборудования, является прорывным методом в современной энергетике. Использование актуальных характеристик, построенных с использованием технологии цифровых двойников, позволяет определять точные фактические характеристики работы оборудования ТЭЦ и учесть динамику изменения состояния оборудования. Использование актуализированных характеристик имеет широкий диапазон применения: так помимо оптимизации режимов ТЭЦ на ОРЭМ перспективным направлением является использование их для прогнозирования параметров работы станций и оптимизации ремонтов на ТЭЦ. Используя характеристики оборудования, можно отслеживать динамику их изменений и, применяя различные алгоритмы прогнозирования, определять тренды изменений характеристик и прогнозировать как нештатные ситуации на ТЭЦ, так и критичную деградацию оборудования. Также с помощью актуальной информации можно производить дефектацию оборудования и определять оптимальное время для вывода оборудования в ремонт.
Цифровые двойники позволяют воспроизводить любой стационарный режим работы оборудования, в том числе те, которые не описываются в НТД. Учет динамического изменения характеристик производится на основе воспроизведения фактических режимов работы оборудования (мониторинга состояния оборудования и режимов работы ТЭЦ) и использования этих данных для автоматической актуализации расчетной цифровой модели, использующейся для определения характеристик. Необходимо подчеркнуть, что использование цифровых двойников позволяет добиться энергетических балансов как внутри отдельных единиц и групп оборудования, так и по ТЭЦ в целом.
Также использование цифровых двойников позволяет дорассчитывать значения неизвестных параметров режима работы ТЭЦ, прогнозировать режимы работы оборудования и сравнивать результаты моделирования с фактическими показателями работы ТЭЦ, полученных из АСУ ТП.
Дальнейшие развитие рассмотренной подсистемы можно вести несколькими путями:
- Корректировка поправок к энергетическим характеристикам
-
Построение других энергетических характеристик оборудования.
-
Построение ЭХ при изменяемых начальных условиях.
-
Построение полного спектра ЭХ с использованием актуализированной модели.
Выводы
1. Для повышения точности определения параметров режимов работы ТЭЦ требуется применение актуальных энергетических характеристик, учитывающих текущее состояние оборудования, а также технические и технологические ограничения работы станции.
2. Для учета фактического состояния ТЭЦ в ФГАОУ ВО СПбПУ и ООО «НЕМО» разработали и апробировали алгоритмы динамического цифрового моделирования характеристик с использованием технологий цифровых двойников ТЭЦ в информационных системах Kiberry.Энергобаланс и МиДЭО.
3. Использование только методов корректировки энергетических характеристик является недостаточным для эффективной производственно-сбытовой деятельности ТЭЦ ввиду сильной зависимости регулировочного диапазона турбины и величины максимального теплоотпуска от режимов работы станции, а также фактического состояния оборудования.
4. Использование метода динамического цифрового моделирования позволило повысить точность расчета и прогнозирования режимов работы ТЭЦ генерирующей компании на ОРЭМ, а также производить оптимизацию режимов работы ТЭЦ. Для рассматриваемых в статье примерах расхождение величины фактического технологического минимума для турбины типа Т-123/130-130 с нормативным значением составило 17,4%, с новыми актуальными характеристиками - 0,7%. Разница с фактическим расходом топлива для энергоблока ПГУ-180Т с нормативным значением составила 7,9%, с новыми актуальными характеристиками - 1%.
5. Необходимо дальнейшее развитие систем актуализации энергетических характеристик с применением данного метода в части корректировки поправок к энергетическим характеристикам и построения полного спектра характеристик нормативно-технической документации.
Литература
- Оптимизация режимов работы ТЭС, ТЭЦ, ПГУ, ГТУ - создание цифровых двойников // Национальное бюро информатизации: офиц. сайт. URL: https://nbiservice.ru/energy/sozdanie-cifrovih-dvoinikov (дата обращения: 03.10.2024).
-
Цифровые двойники в высокотехнологичной промышленности: монография / под ред. А. И. Боровкова. – СПб.: ПОЛИТЕХ-ПРЕСС, 2022. – 492 с.
-
Эпоха цифровых двойников: как виртуальные модели выводят промышленность на новый уровень // Блог компании Сбер URL: https://habr.com/ru/companies/sberbank/articles/797827/ (дата обращения: 03.10.2024).
-
ГОСТ Р 57700.37–2021. Компьютерные модели и моделирование. Цифровые двойники изделий. Общие положения. // Федеральное агентство по техническому регулированию и метрологии. URL: https://protect.gost.ru/v.aspx?control=8&baseC=6&page=0&month=10&yea... (дата обращения: 09.10.2024)
-
Аникина, И. Д. Использование тепловых насосов в технологических схемах ТЭЦ с учетом особенностей режимов производства и потребления теплоты: диссертация ... кандидата Технических наук: 05.14.14 / Аникина Ирина Дмитриевна; [Место защиты: ФГАОУВО Санкт-Петербургский политехнический университет Петра Великого], 2016.- 198 с.
-
Методические указания по проведению тепловых испытаний паровых турбин. МУ 34-70-093-84, СПО «Союзтехэнерго», Москва, 1984 г. Приказ Министерства энергетики РФ от 4 октября 2022 г. № 1070 «Об утверждении Правил технической эксплуатации электрических станций и сетей Российской Федерации и о внесении изменений в приказы Минэнерго России от 13 сентября 2018 г. № 757, от 12 июля 2018 г. № 548».
-
Приказ Министерства энергетики РФ от 4 октября 2022 г. № 1070 “Об утверждении Правил технической эксплуатации электрических станций и сетей Российской Федерации и о внесении изменений в приказы Минэнерго России от 13 сентября 2018 г. № 757, от 12 июля 2018 г. № 548 // Портал ГАРАНТ.РУ URL: https://www.garant.ru/products/ipo/prime/doc/405785259/ (дата обращения: 07.10.2024)
-
Kiberry.Энергобаланс Информационная система для повышения эффективности производства тепловой и электрической энергии на генерирующем предприятии// НЕМО: офиц. сайт. URL: https://nemosoft.ru/energobalance (дата обращения: 03.10.2024).
-
Программа для математического моделирования оборудования и режимов работы теплоэлектростанций (Kiberry.Энергобаланс 2) Реестровая запись №12909 от 21.02.2022 https://reestr.digital.gov.ru/reestr/546173/?sphrase_id=4907471
-
Свидетельство о государственной регистрации программы для ЭВМ № 2020617148 Российская Федерация. Мониторинг и диагностика энергетического оборудования (МиДЭО): № 2020616273: заявл. 26.06.2020 : опубл. 02.07.2020 / И. Д. Аникина.
-
. Romanov s., Kutakhov A., Zhuk N., Demidov O., Romanov K. Software «United Cycle» for simulation of flow sheets of power plants// ECOS-2003. Kopengagen. 2003. P. 1691–1696.
-
Боровков В.М., Демидов О.И., Кутахов А.Г., Романов С.Н. Тепловые схемы ПГУ: автоматизация конструирования и расчета // Электрические станции. 1994. № 7. С. 36–40.
-
РД 34.09.155-93 Методические указания по составлению и содержанию энергетических характеристик оборудования тепловых электростанций. Министерство энергетики Российской Федерации - М.: СПО ОРГРЭС, 1993.
-
РД 153-34.0-09.154-99 Положение о нормировании расхода топлива на электростанциях. - М.: Министерство энергетики Российской Федерации, 1999
-
Комитет Государственной Думы по энергетике провел расширенное заседание на тему «О тарифном регулировании методом эталонных затрат в электроэнергетике»// Комитет Государственной Думы по энергетике: офиц. сайт. URL: http://komitet-energo.duma.gov.ru/novosti/1f1ec55c-3913-459d-a8dc-f9362a05540e (дата обращения: 03.10.2024).
-
Нормативно-техническая документация по топливоиспользованию ОАО «ТГК-1» ТЭЦ-17. Книга 2 – Санкт-Петербург: OOO «ТГК Сервис», 2021 – 112 с.
-
Нормативно-техническая документация по топливоиспользованию ОАО «ТГК-1» ТЭЦ-14. Книга 1 – Краснодар: OOO «СМНУ «ЮгЭнергоИнжиниринг»», 2011 – 260 с.